【2026年高中入学考试】神奈川县公立高中二次招生志愿情况(最终确定)舞冈高中(普通科)1.00倍 5枚目の写真・画像

教育和考试 初中生
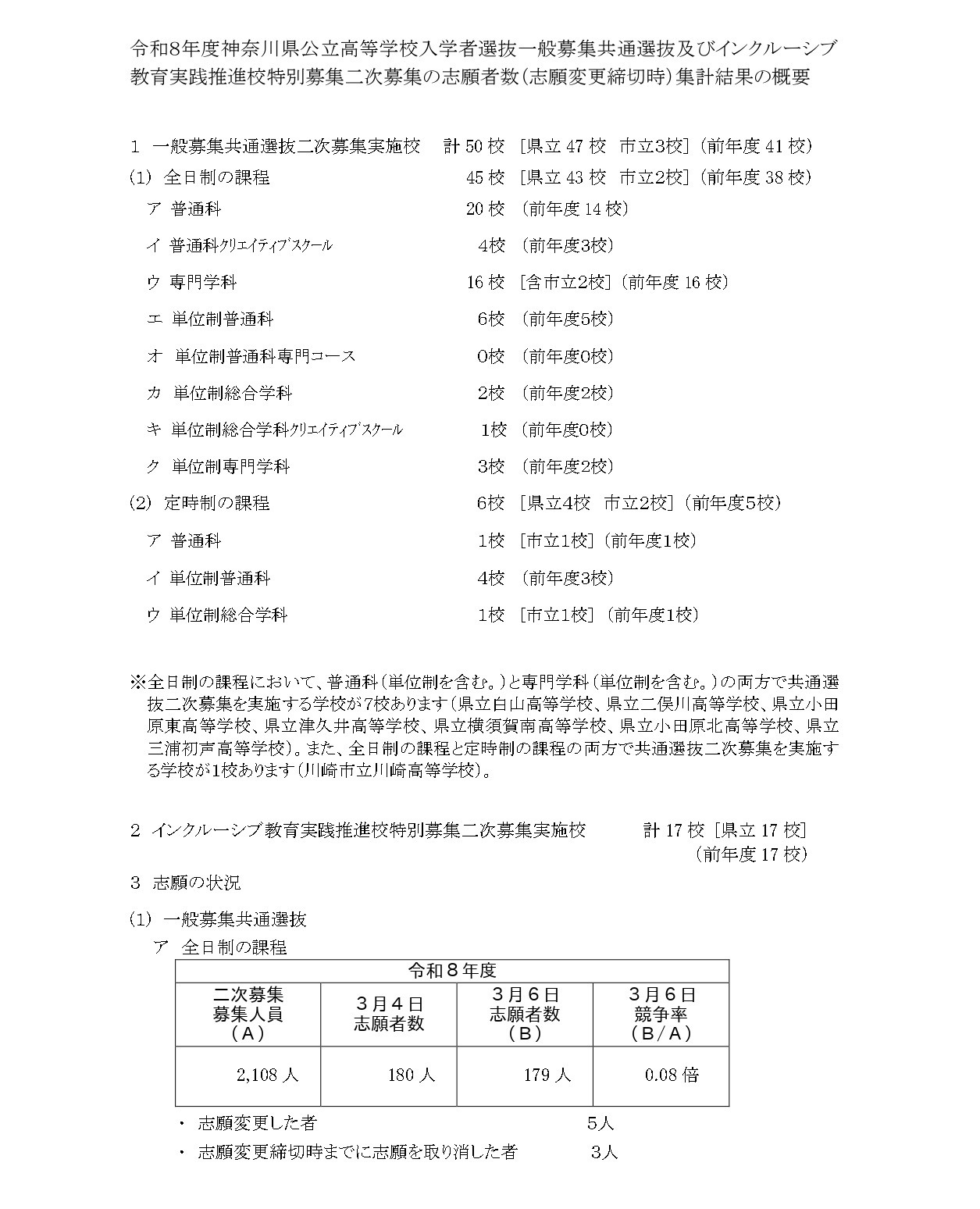
2026年度神奈川县公立高中入学选拔普通招生统一选拔等二次招生报考人数(志愿变更截止时)统计结果
画像出典:神奈川県教育委員会 2026年度神奈川县公立高中入学选拔普通招生统一选拔等二次招生报考人数(志愿变更截止时)统计结果
2026年度神奈川县公立高中入学选拔普通招生统一选拔等二次招生报考人数(志愿变更截止时)统计结果
画像出典:神奈川県教育委員会 2026年度神奈川县公立高中入学选拔普通招生统一选拔等二次招生报考人数(志愿变更截止时)统计结果
2026年度神奈川县公立高中入学选拔普通招生统一选拔等二次招生志愿情况(志愿变更截止时)
画像出典:神奈川県教育委員会 2026年度神奈川县公立高中入学选拔普通招生统一选拔等二次招生志愿情况(志愿变更截止时)
2026年度神奈川县公立高中入学选拔普通招生统一选拔等二次招生志愿情况(志愿变更截止时)
画像出典:神奈川県教育委員会 2026年度神奈川县公立高中入学选拔普通招生统一选拔等二次招生志愿情况(志愿变更截止时)
2026年度神奈川县公立高中入学选拔普通招生统一选拔等二次招生志愿情况(志愿变更截止时)
画像出典:神奈川県教育委員会 2026年度神奈川县公立高中入学选拔普通招生统一选拔等二次招生志愿情况(志愿变更截止时)