【2026年高中入学考试】神奈川县公立高中二次招生志愿情况(最终确定)舞冈高中(普通科)1.00倍

 神奈川县教育委员会于2026年3月6日公布了2026年度(令和8年度)神奈川县公立高中入学选拔二次招生的最终志愿情况。在志愿变更截止时,普通选拔二次招生的志愿倍率为全日制0.08倍、定时制(学分制·普通)0.10倍。包容性教育实践推进校特别招生二次招募的志愿倍率为0.02倍。

教育和考试 初中生
2026年度神奈川县公立高中入学选拔普通招生统一选拔等二次招生报考人数(志愿变更截止时)统计结果
  • 2026年度神奈川县公立高中入学选拔普通招生统一选拔等二次招生报考人数(志愿变更截止时)统计结果
  • 2026年度神奈川县公立高中入学选拔普通招生统一选拔等二次招生报考人数(志愿变更截止时)统计结果
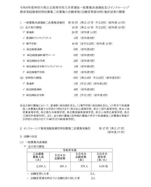
  • 2026年度神奈川县公立高中入学选拔普通招生统一选拔等二次招生志愿情况(志愿变更截止时)
  • 2026年度神奈川县公立高中入学选拔普通招生统一选拔等二次招生志愿情况(志愿变更截止时)
  • 2026年度神奈川县公立高中入学选拔普通招生统一选拔等二次招生志愿情况(志愿变更截止时)
神奈川县教育委员会于2026年3月6日公布了2026年度(令和8年度)神奈川县公立高中入学选拔二次招生的最终报考情况。在志愿变更截止时,普通选拔二次招生的报考倍率为全日制0.08倍、定时制(学分制普通)0.10倍。包容性教育实践推进校特别招生二次招募的志愿倍率为0.02倍。

 2026年度二次招募中,普通招生共同选拔及包容性教育实践推进校特别招募于3月3日、4日受理报名,3月5日、6日受理志愿变更。根据志愿变更截止时的统计结果,普通选拔二次招生中,全日制45所学校的招生名额为2,108人,实际申请人数179人,竞争率为0.08倍。期间申请变更志愿的学生5人,取消志愿的学生3人。

 按学校及学科分类的竞争倍率显示,舞冈高中(普通科)、矶子工业高中(机械科)及市立川崎综合科学高中(信息工程科)以1.00倍居首,其次为相模田名高中(普通科)0.67倍、西湘高中(普通科)0.60倍、相模原城山高中(学分制普通科)0.44倍等。

定时制学校二次招生方面,6所学校共计359个招生名额,收到37份申请,录取率为0.10倍。其中3人申请了志愿变更。按学校及学科分类:横滨明朋(学分制普通上午班)1.00倍,市立横滨综合(学分制综合学科II部)0.80倍,川崎(学分制普通)0.29倍等。

 融合教育实践推进校特别招生二次招募中,17所学校计划招收124人,实际报名3人,平均竞争率为0.02倍。无志愿变更情况。申请者分别来自绫濑(普通)、上鹤间(普通)、厚木西(普通)三所学校,每校各1人。

 后续将于3月10日实施各选拔环节的考核,3月13日公布录取结果。

《宮内みりる》