教育和考试
生命与健康
教育活动
教育信息与传播技术
数字生活
爱好和娱乐
教育行业新闻
研究
特别节目和连续剧
ReseMom(JP)
询问
公司简介
隐私政策
Language
JP
/
CN
教育和考试
生命与健康
教育活动
教育信息与传播技术
数字生活
爱好和娱乐
教育行业新闻
研究
特别节目和连续剧
ホーム
›
教育和考试
›
初中生
›
文章
›
照片/图像
【2026年高中入学考试】神奈川县公立高中二次招生志愿情况(截至3月4日)舞冈高中(普通科)1.50倍 2枚目の写真・画像
教育和考试
初中生
2026.3.4 Wed 20:31
画像出典:神奈川県教育委員会
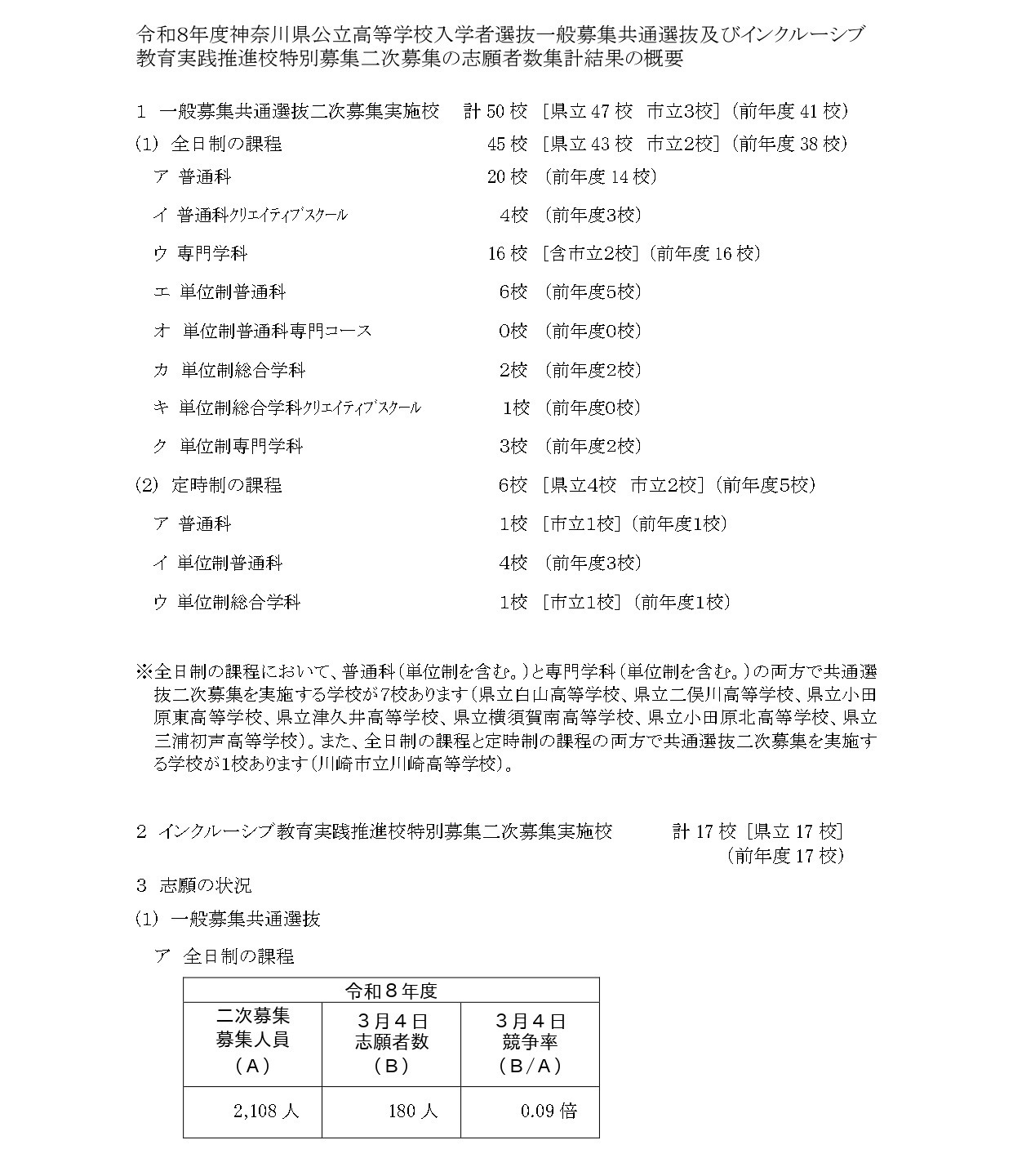
神奈川县公立高中入学选拔普通招生统一选拔及融合教育实践推进校特别招生二次招生的报考人数统计结果概要
画像出典:神奈川県教育委員会
神奈川县公立高中入学选拔普通招生统一选拔及融合教育实践推进校特别招生二次招生的报考人数统计结果概要
画像出典:神奈川県教育委員会
神奈川县公立高中入学者选拔普通招生统一选拔及融合教育实践推进申请者情况
画像出典:神奈川県教育委員会
神奈川县公立高中入学者选拔普通招生统一选拔及融合教育实践推进申请者情况
画像出典:神奈川県教育委員会
神奈川县公立高中入学者选拔普通招生统一选拔及融合教育实践推进申请者情况
返回本文
2/5