【2026年高中入学考试】神奈川县公立高中二次招生志愿情况(截至3月4日)舞冈高中(普通科)1.50倍

 神奈川县教育委员会于2026年3月4日公布了2026年度(令和8年度)神奈川县公立高中入学选拔二次招生的志愿情况。普通选拔二次招生的志愿倍率为全日制0.09倍、定时制0.11倍。融合教育实践推进校特别招生二次招生的志愿倍率为0.02倍。今后将持续受理志愿变更至3月6日。

教育和考试 初中生
神奈川县公立高中入学选拔普通招生统一选拔及融合教育实践推进校特别招生二次招生的报考人数统计结果概要
  • 神奈川县公立高中入学选拔普通招生统一选拔及融合教育实践推进校特别招生二次招生的报考人数统计结果概要
  • 神奈川县公立高中入学选拔普通招生统一选拔及融合教育实践推进校特别招生二次招生的报考人数统计结果概要
  • 神奈川县公立高中入学者选拔普通招生统一选拔及融合教育实践推进申请者情况
  • 神奈川县公立高中入学者选拔普通招生统一选拔及融合教育实践推进申请者情况
  • 神奈川县公立高中入学者选拔普通招生统一选拔及融合教育实践推进申请者情况
神奈川县教育委员会于2026年3月4日公布了2026年度(令和8年度)神奈川县公立高中入学选拔二次招生的志愿情况。普通选拔二次招生的志愿倍率为全日制0.09倍、定时制0.11倍。融合教育实践推进校特别招生二次招生的志愿倍率为0.02倍。申请变更受理期将持续至3月6日。

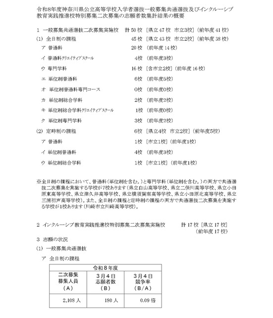
 2026年度二次招生于3月3日至4日受理了普通招生共同选拔及融合教育实践推进校特别招生申请。共同选拔二次招生中,45所全日制学校的招生名额为2,108人,实际申请人数180人,竞争率0.09倍。

 各校及学科录取率方面,舞冈高中(普通科)以1.50倍居首,其次为市立川崎综合科学高中(信息工程科)1.00倍、相模田名高中(普通科)0.67倍、西湘高中(普通科)0.50倍、相模原城山高中(学分制普通科)0.44倍、中央农业高中(农业综合科)0.38倍等。

 定时制方面,二次招生计划359人,实际报考39人,录取倍率为0.11倍。分校及专业看,横滨明朋(学分制普通上午班)1.00倍,市立横滨综合(学分制综合学科II部)0.80倍,川崎(学分制普通)0.35倍等。另一方面,融合教育实践推进校特别招生二次招募中,17所学校的124个招生名额仅收到3份申请,平均录取率为0.02倍。申请者分别来自绫濑(普通)、上鹤间(普通)、厚木西(普通)三所学校,每校各1人。

 后续二次招生将于3月5日、6日受理志愿变更,3月10日实施考试,合格名单将于3月13日公布。

《宮内みりる》