教育和考试
生命与健康
教育活动
教育信息与传播技术
数字生活
爱好和娱乐
教育行业新闻
研究
特别节目和连续剧
ReseMom(JP)
询问
公司简介
隐私政策
Language
JP
/
CN
教育和考试
生命与健康
教育活动
教育信息与传播技术
数字生活
爱好和娱乐
教育行业新闻
研究
特别节目和连续剧
ホーム
›
教育和考试
›
初中生
›
文章
›
照片/图像
【2026年高中入学考试】香川县公立高中概况……综合平均分151.6分 2枚目の写真・画像
教育和考试
初中生
2026.4.23 Thu 19:31
画像出典:香川県教育委員会
教科別平均点等
画像出典:香川県教育委員会
致考生的一封信
画像出典:香川県教育委員会
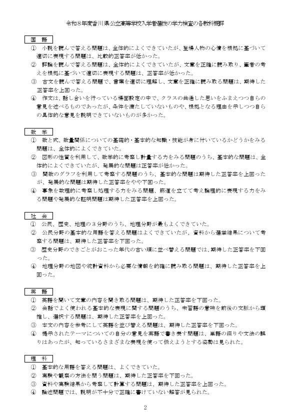
各学科学力测试概评
返回本文
2/3